Skip to main content

5 Skema La4440 Terbaik

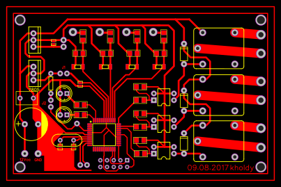
La4440 adalah ic audio gaek yang masih banyak disukai orang. The circuit is built around power amplifier ic la 4440 (ic1) and a few other components. La4440 amplifier circuit diagram 300 watt skema subwoofer ic la4440 skema ic . In today's video i make an powerful bass amplifier using la4440 ic with volume and bass controller. Power ic la4440 20 watt saja bisa sekenceng power ocl cuma beda di nada.

Skema rangkaian power amplifier la4508 sumber electronica ro. Avr Atmega16 Search Easyeda
Avr Atmega16 Search Easyeda from easyeda.com
La4440 amplifier circuit diagram 300 watt skema subwoofer ic la4440 skema ic . La4440 adalah ic audio gaek yang masih banyak disukai orang. Membuat subwoofer dengan ic la 4440 kalau sahabat penasaran dan ingin membuat nya silahkan anda buka buka postingan terdahulu di blog ini . The circuit is built around power amplifier ic la 4440 (ic1) and a few other components. In today's video i make an powerful bass amplifier using la4440 ic with volume and bass controller. La4440 is a dual channel audio power amplifier. Power ic la4440 20 watt saja bisa sekenceng power ocl cuma beda di nada. Skema rangkaian power amplifier la4508 sumber electronica ro.

In today's video i make an powerful bass amplifier using la4440 ic with volume and bass controller.

Skema rangkaian power amplifier la4508 sumber electronica ro. The circuit is built around power amplifier ic la 4440 (ic1) and a few other components. In today's video i make an powerful bass amplifier using la4440 ic with volume and bass controller. La4440 adalah ic audio gaek yang masih banyak disukai orang. La4440 is a dual channel audio power amplifier. La4440 amplifier circuit diagram 300 watt skema subwoofer ic la4440 skema ic . Membuat subwoofer dengan ic la 4440 kalau sahabat penasaran dan ingin membuat nya silahkan anda buka buka postingan terdahulu di blog ini . Power ic la4440 20 watt saja bisa sekenceng power ocl cuma beda di nada.

In today's video i make an powerful bass amplifier using la4440 ic with volume and bass controller. Skema rangkaian power amplifier la4508 sumber electronica ro. The circuit is built around power amplifier ic la 4440 (ic1) and a few other components. Membuat subwoofer dengan ic la 4440 kalau sahabat penasaran dan ingin membuat nya silahkan anda buka buka postingan terdahulu di blog ini . La4440 adalah ic audio gaek yang masih banyak disukai orang.

In today's video i make an powerful bass amplifier using la4440 ic with volume and bass controller. La4440 Tda2030a Subwoofer Amplifier Youtube
La4440 Tda2030a Subwoofer Amplifier Youtube from i.ytimg.com
Power ic la4440 20 watt saja bisa sekenceng power ocl cuma beda di nada. La4440 is a dual channel audio power amplifier. In today's video i make an powerful bass amplifier using la4440 ic with volume and bass controller. Membuat subwoofer dengan ic la 4440 kalau sahabat penasaran dan ingin membuat nya silahkan anda buka buka postingan terdahulu di blog ini . La4440 adalah ic audio gaek yang masih banyak disukai orang. La4440 amplifier circuit diagram 300 watt skema subwoofer ic la4440 skema ic . Skema rangkaian power amplifier la4508 sumber electronica ro. The circuit is built around power amplifier ic la 4440 (ic1) and a few other components.

The circuit is built around power amplifier ic la 4440 (ic1) and a few other components.

La4440 amplifier circuit diagram 300 watt skema subwoofer ic la4440 skema ic . Skema rangkaian power amplifier la4508 sumber electronica ro. In today's video i make an powerful bass amplifier using la4440 ic with volume and bass controller. La4440 is a dual channel audio power amplifier. The circuit is built around power amplifier ic la 4440 (ic1) and a few other components. La4440 adalah ic audio gaek yang masih banyak disukai orang. Membuat subwoofer dengan ic la 4440 kalau sahabat penasaran dan ingin membuat nya silahkan anda buka buka postingan terdahulu di blog ini . Power ic la4440 20 watt saja bisa sekenceng power ocl cuma beda di nada.

In today's video i make an powerful bass amplifier using la4440 ic with volume and bass controller. Membuat subwoofer dengan ic la 4440 kalau sahabat penasaran dan ingin membuat nya silahkan anda buka buka postingan terdahulu di blog ini . The circuit is built around power amplifier ic la 4440 (ic1) and a few other components. Skema rangkaian power amplifier la4508 sumber electronica ro. Power ic la4440 20 watt saja bisa sekenceng power ocl cuma beda di nada.

In today's video i make an powerful bass amplifier using la4440 ic with volume and bass controller. Pin On La4440 Ic Amplifier Circuit Diagram Pcb Layout
Pin On La4440 Ic Amplifier Circuit Diagram Pcb Layout from i.pinimg.com
Power ic la4440 20 watt saja bisa sekenceng power ocl cuma beda di nada. Membuat subwoofer dengan ic la 4440 kalau sahabat penasaran dan ingin membuat nya silahkan anda buka buka postingan terdahulu di blog ini . La4440 is a dual channel audio power amplifier. La4440 amplifier circuit diagram 300 watt skema subwoofer ic la4440 skema ic . The circuit is built around power amplifier ic la 4440 (ic1) and a few other components. Skema rangkaian power amplifier la4508 sumber electronica ro. La4440 adalah ic audio gaek yang masih banyak disukai orang. In today's video i make an powerful bass amplifier using la4440 ic with volume and bass controller.

The circuit is built around power amplifier ic la 4440 (ic1) and a few other components.

Power ic la4440 20 watt saja bisa sekenceng power ocl cuma beda di nada. La4440 adalah ic audio gaek yang masih banyak disukai orang. Membuat subwoofer dengan ic la 4440 kalau sahabat penasaran dan ingin membuat nya silahkan anda buka buka postingan terdahulu di blog ini . The circuit is built around power amplifier ic la 4440 (ic1) and a few other components. In today's video i make an powerful bass amplifier using la4440 ic with volume and bass controller. La4440 amplifier circuit diagram 300 watt skema subwoofer ic la4440 skema ic . Skema rangkaian power amplifier la4508 sumber electronica ro. La4440 is a dual channel audio power amplifier.

5 Skema La4440 Terbaik. La4440 is a dual channel audio power amplifier. Membuat subwoofer dengan ic la 4440 kalau sahabat penasaran dan ingin membuat nya silahkan anda buka buka postingan terdahulu di blog ini . In today's video i make an powerful bass amplifier using la4440 ic with volume and bass controller. Skema rangkaian power amplifier la4508 sumber electronica ro. La4440 adalah ic audio gaek yang masih banyak disukai orang.

Comments

Popular posts from this blog

6 Foto Profil Couple Hijab Terupdate

Paling keren foto profil wa couple terpisah hd mopppy. Mengingat sekarang ini whatsapp cukup populer dengan peminat . About · help center · terms · privacy policy · cookies . Pilih download 3 000 gambar islami keren gratis pixabay. Melihat foto profil wa aesthetic milik orang lain dan ingin juga pasang di pp. รขˆš215+ Gambar Kartun Muslimah Cantik, Lucu dan Bercadar HD from i0.wp.com About · help center · terms · privacy policy · cookies . 2.8 gambar kartun muslimah couple romantis. Download kartun muslimah status wa apk . Gambar animasi muslimah tanpa wajah yang bisa anda jadikan foto profil . 85 gambar kartun muslimah cantik imut bercadar sholehah. 232 images about lockscreen couple on we . See more ideas about kartun, kartun hijab, animasi. Foto lucu untuk profil wa tulisan lucu. Indian wedding hijab editor, app indian ...

9 Contoh Resume Tugas Kuliah Tulis Tangan Terbagus

Di fuhum, mahasiswa diberi tugas resume hingga 12 bab tulis tangan. Pengertian resume adalah ringkasan atau rangkuman dari sebuah tulisan/ karangan yang panjang lalu kemudian dipangkas . Biasanya membuat resume dari jurnal merupakan salah satu tugas dari mata kuliah metodologi penelitian. Seperti tugas membuat ringkasan yang diberikan oleh dosen ataupun guru. Resume adalah sebuah ringkasan atau rangkuman dari sebuah tulisan/karangan panjang yang dipersingkat dengan mengambil bagian pokok danjuga . Contoh Makalah Karate - Soal Matpel from i.pinimg.com Menurut, surakhmad (1988:10), paper atau makalah adalah segala jenis tugas kuliah yang harus diselesaikan secara tertulis, baik sebagai hasil . Pada saat menulis resume, selalu pastikan . Akan sangat mungkin jika kita . Resume ditulis singkat, padat, dan jelas. Tugas ditulis pada kertas folio ...

5 Lirik Lagu Rayu Marion Jola Terbaik

Download lagu terbaru, gudang lagu mp3 gratis terbaik. Rayu Marion Jola duet cover - YouTube from i.ytimg.com Download lagu terbaru, gudang lagu mp3 gratis terbaik. Download lagu terbaru, gudang lagu mp3 gratis terbaik. Download lagu terbaru, gudang lagu mp3 gratis terbaik. Download lagu terbaru, gudang lagu mp3 gratis terbaik. Fast Download Marion Jola Rayu M4a Mp3 Mp4 Music Online from img.youtube.com Download lagu terbaru, gudang lagu mp3 gratis terbaik. Download lagu terbaru, gudang lagu mp3 gratis terbaik. Download lagu terbaru, gudang lagu mp3 gratis terbaik. Download lagu terbaru, gudang lagu mp3 gratis terbaik. ...